May 9, 2024

course_comprehensive_ic_design

专业综合实验过程记录

实验1

加法器

一位全加器

对移位全加器而言,不同的写法有不同的综合结果。

1
2
3
4
5
6
7
8
9
10
11
12
13
14
15
16
module adder(
input i_x,
input i_y,
input i_cin,
output o_sum,
output o_cout
);
wire w_p, w_g;

assign w_p = i_x ^ i_y;
assign w_g = i_x & i_y;

assign o_sum = w_p ^ i_cin;
assign o_cout = (w_p & i_cin) | w_g;

endmodule

RTL分析:

image-20240509170552029

综合结果如下。可以看到FPGA内部通过查找表实现组合逻辑电路。

image-20240509170736387

如果直接写加法:

1
2
3
4
5
6
7
8
9
10
module adder(
input i_x,
input i_y,
input i_cin,
output o_sum,
output o_cout
);
assign {o_cout, o_sum} = i_x + i_y + i_cin;

endmodule

RTL分析:

image-20240509171015390

综合电路不变。vivado都会使用查找表(LUT)实现电路。

超前进位加法器

1
2
3
4
5
6
7
8
9
10
11
12
13
14
15
16
17
18
19
20
21
22
23
24
25
26
27
28
29
30
31
/*
* File Created: Thursday, 9th May 2024 16:38:42
* Author: Yun Zhang
*
* Last Modified: Thursday, 9th May 2024 22:02:16
*
* Function: One-bit full adder
*/

module m_adder(
input i_x,
input i_y,
input i_cin,
output o_sum,
output o_p,
output o_g
);

wire w_p, w_g;

assign o_p = w_p;
assign o_g = w_g;

assign w_p = i_x ^ i_y;
assign w_g = i_x & i_y;

assign o_sum = w_p ^ i_cin;
assign o_cout = (w_p & i_cin) | w_g;

endmodule

1
2
3
4
5
6
7
8
9
10
11
12
13
14
15
16
17
18
19
20
21
22
23
24
25
26
27
28
29
30
31
32
/*
* File Created: Thursday, 9th May 2024 18:51:45
* Author: Yun Zhang
*
* Last Modified: Thursday, 9th May 2024 22:02:12
*
* Function: carry lookahead adder with parameter NUM_BITS
*/

module m_cla # (
parameter NUM_BITS = 4
) (
input i_cin,
input [NUM_BITS - 1:0] i_p,
input [NUM_BITS - 1:0] i_g,
output [NUM_BITS - 1:0] o_c
);
wire [NUM_BITS - 1:0] w_c;

assign o_c = w_c;

assign w_c[0] = (i_p[0] & i_cin) | i_g[0];

genvar i;
generate
for (i = 1; i < NUM_BITS; i = i + 1) begin
assign w_c[i] = (i_p[i] & w_c[i - 1]) | i_g[i];
end
endgenerate

endmodule

1
2
3
4
5
6
7
8
9
10
11
12
13
14
15
16
17
18
19
20
21
22
23
24
25
26
27
28
29
30
31
32
33
34
35
36
37
38
39
40
41
42
43
44
45
46
47
48
49
50
51
52
53
54
55
56
57
58
59
/*
* File Created: Thursday, 9th May 2024 18:27:09
* Author: Yun Zhang
*
* Last Modified: Friday, 10th May 2024 00:01:28
*
* Function: top module for carry lookahead adder with parameter NUM_BITS
*/

module m_adder_fast_top # (
parameter NUM_BITS = 4
) (
input [NUM_BITS - 1:0] i_a,
input [NUM_BITS - 1:0] i_b,
input i_cin,
output [NUM_BITS - 1:0] o_sum,
output o_cout
);

wire [NUM_BITS - 1:0] w_p, w_g;
wire [NUM_BITS - 1:0] w_c;

assign o_cout = w_c[NUM_BITS - 1];

genvar i;
generate
for (i = 0; i < NUM_BITS; i = i + 1) begin
if (i == 0)
m_adder adder_inst(
.i_x (i_a[0] ),
.i_y (i_b[0] ),
.i_cin (i_cin ),
.o_sum (o_sum[0] ),
.o_p (w_p[0] ),
.o_g (w_g[0] )
);
else
m_adder adder_inst(
.i_x (i_a[i] ),
.i_y (i_b[i] ),
.i_cin (w_c[i-1] ),
.o_sum (o_sum[i] ),
.o_p (w_p[i] ),
.o_g (w_g[i] )
);
end
endgenerate

m_cla #(
.NUM_BITS(NUM_BITS)
)cla_inst(
.i_cin (i_cin ),
.i_p (w_p ),
.i_g (w_g ),
.o_c (w_c )
);

endmodule

tb文件

1
2
3
4
5
6
7
8
9
10
11
12
13
14
15
16
17
18
19
20
21
22
23
24
25
26
27
28
29
30
31
32
33
34
35
36
37
38
39
40
41
42
43
44
45
/*
* File Created: Thursday, 9th May 2024 20:06:46
* Anthor: Yun Zhang
*
* Last Modified: Thursday, 9th May 2024 23:57:02
*
* Function: test bench for carry lookahead adder
*/

`timescale 1ns/1ns
module m_adder_fast_top_tb;

// Parameters
localparam NUM_BITS = 4;

//Ports
reg [NUM_BITS - 1:0] i_a;
reg [NUM_BITS - 1:0] i_b;
reg i_cin;
wire [NUM_BITS - 1:0] o_sum;
wire o_cout;

m_adder_fast_top # (
.NUM_BITS(NUM_BITS)
)
m_adder_fast_top_inst (
.i_a(i_a),
.i_b(i_b),
.i_cin(i_cin),
.o_sum(o_sum),
.o_cout(o_cout)
);

always begin
#10 i_a = {$random} % 16;
i_b = {$random} % 16;
end
initial begin
i_a = 4'b0001;
i_b = 4'b0010;
i_cin = 1'b0;
end

endmodule

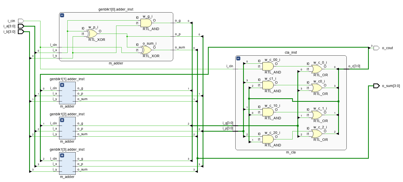
RTL电路

image-20240510000233924

仿真结果

image-20240510000357125

乘法器

使用参数化设计的带符号数补码乘法器

1
2
3
4
5
6
7
8
9
10
11
12
13
14
15
16
17
18
19
20
21
22
23
24
25
26
27
28
29
30
31
32
33
34
35
36
37
38
39
40
41
42
43
44
45
46
47
48
49
/*
* File Created: Thursday, 9th May 2024 21:58:06
* Author: Yun Zhang
*
* Last Modified: Thursday, 9th May 2024 22:45:51
*
* Function: multiplier with parameter NUM_BITS
*/

module m_mul #(
parameter NUM_BITS = 4
) (
input [NUM_BITS - 1:0] i_x,
input [NUM_BITS - 1:0] i_y,
output [NUM_BITS * 2 - 1:0] o_z
);

wire [NUM_BITS - 1:0] w_xy [NUM_BITS - 1:0];
wire [NUM_BITS * 2 - 1:0] w_temp [NUM_BITS - 1:0];

reg [NUM_BITS * 2 - 1:0] r_z;

assign o_z = r_z;

genvar i;
generate
for (i = 0; i < NUM_BITS; i = i + 1) begin
assign w_xy[i] = i_x[i] ? i_y : {NUM_BITS{1'b0}};

if (i == 0)
assign w_temp[i] = {{(NUM_BITS-1){1'b0}}, 1'b1, ~w_xy[i][NUM_BITS-1], w_xy[i][NUM_BITS-2:0]};
else if (i == NUM_BITS - 1)
assign w_temp[i] = {{(NUM_BITS-1){1'b0}}, 1'b1, w_xy[i][NUM_BITS-1], ~w_xy[i][NUM_BITS-2:0]};
else
assign w_temp[i] = {{(NUM_BITS){1'b0}}, ~w_xy[i][NUM_BITS-1], w_xy[i][NUM_BITS-2:0]};
end
endgenerate

integer j;
always @(*) begin
r_z = 0;
for (j = 0; j < NUM_BITS; j = j + 1) begin
r_z = r_z + (w_temp[j] << j);
end
end

endmodule


tb文件

1
2
3
4
5
6
7
8
9
10
11
12
13
14
15
16
17
18
19
20
21
22
23
24
25
26
27
28
29
30
31
32
33
34
35
36
37
38
39
40
41
/*
* File Created: Thursday, 9th May 2024 21:58:06
* Author: Yun Zhang
*
* Last Modified: Thursday, 9th May 2024 22:48:48
*
* Function: testbench for multiplier
*/


module m_mul_tb;

// Parameters
localparam NUM_BITS = 4;

// Ports
reg [NUM_BITS - 1:0] i_x;
reg [NUM_BITS - 1:0] i_y;
wire [NUM_BITS * 2 - 1:0] o_z;

m_mul # (
.NUM_BITS(NUM_BITS)
)
m_mul_inst (
.i_x(i_x),
.i_y(i_y),
.o_z(o_z)
);

always begin
#10
i_x = $random % 8;
i_y = $random % 8;
end
initial begin
i_x = 4'b0001;
i_y = 4'b0010;
end

endmodule

RTL电路

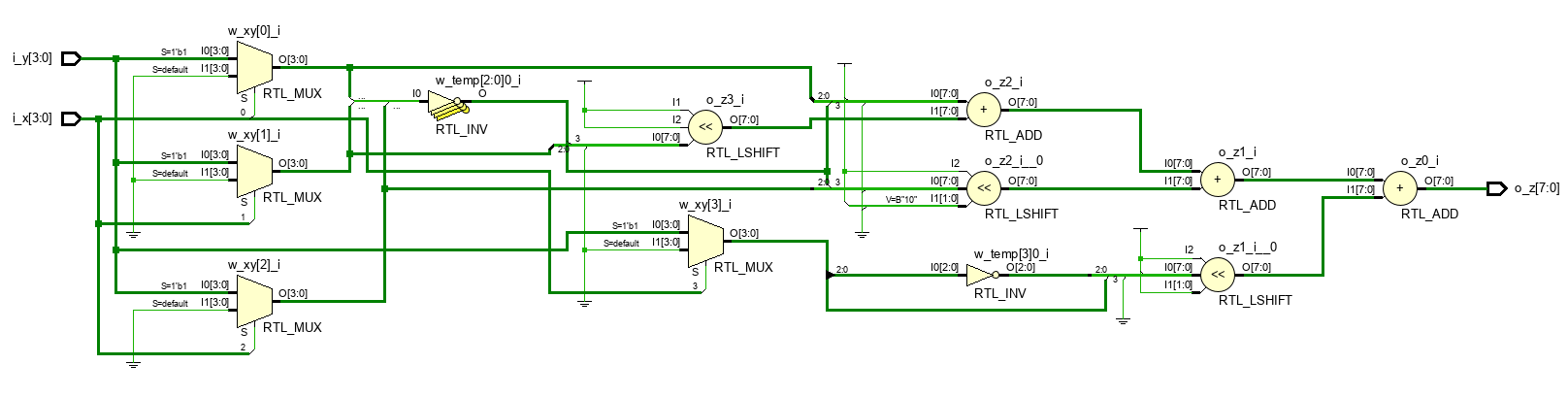
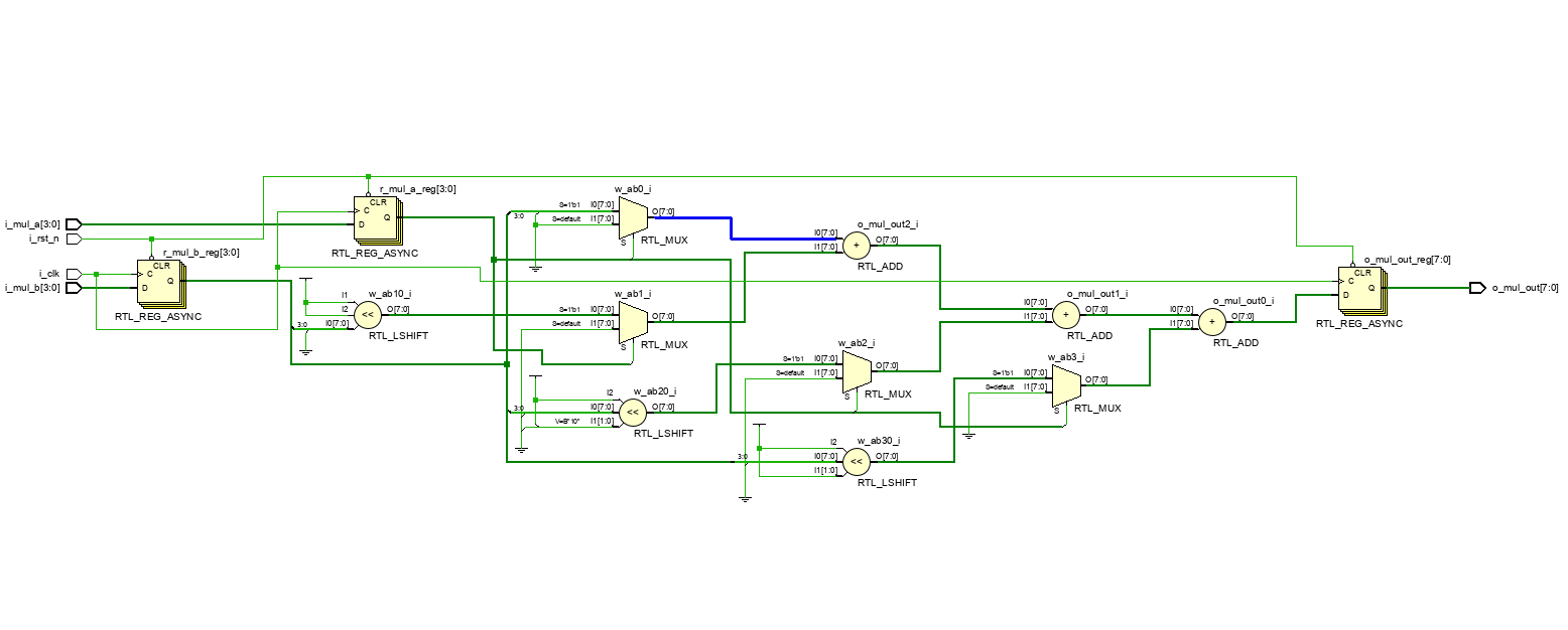
image-20240509225123110

仿真结果

image-20240509225154373

总线操作

1
2
3
4
5
6
7
8
9
10
11
12
13
14
15
16
17
18
19
20
21
22
23
24
25
26
27
28
29
30
31
32
33
34
35
36
37
38
39
40
41
42
43
44
45
46
47
/*
* File Created: Friday, 10th May 2024 11:36:27
* Author: Yun Zhang
*
* Last Modified: Wednesday, 15th May 2024 16:57:21
*
* Function: Testbench for bus operation
*/

`timescale 1ns/1ns
module bus_operation_tb;

// Parameters

// Ports
reg i_write;
reg i_link_bus;
wire [11:0] io_data_bus;

bus_operation bus_operation_inst (
.i_write(i_write),
.i_link_bus(i_link_bus),
.io_data_bus(io_data_bus)
);

initial begin
i_write = 1'b0;
i_link_bus = 1'b0;
end

always #200 i_link_bus = ~i_link_bus;

always @(posedge i_link_bus) begin
#5 i_write = 1'b1;
end

always @(negedge i_link_bus) begin
#5 i_write = 1'b0;
end


always #({$random} % 30)
// if (i_link_bus == 1'b0)
force io_data_bus = {$random} % 4096;

endmodule

image-20240515164948530
image-20240515165840189

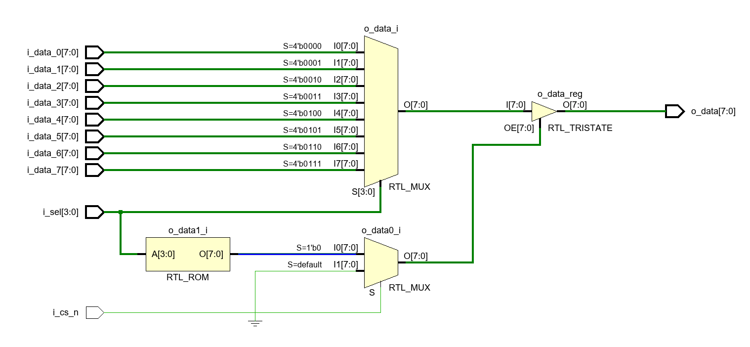
八选一数据选择器

1
2
3
4
5
6
7
8
9
10
11
12
13
14
15
16
17
18
19
20
21
22
23
24
25
26
27
28
29
30
31
32
33
34
35
36
37
38
39
40
41
42
43
44
45
/*
* File Created: Friday, 10th May 2024 10:15:47
* Author: Yun Zhang
*
* Last Modified: Friday, 10th May 2024 11:22:56
*
* Function: 8-1 multiplexer
*/

module multiplexer_8 #(
parameter DATA_BIT_WIDTH = 8
) (
input i_cs_n, // chip select (active low)

input [3:0] i_sel,
input [DATA_BIT_WIDTH-1:0] i_data_0,
input [DATA_BIT_WIDTH-1:0] i_data_1,
input [DATA_BIT_WIDTH-1:0] i_data_2,
input [DATA_BIT_WIDTH-1:0] i_data_3,
input [DATA_BIT_WIDTH-1:0] i_data_4,
input [DATA_BIT_WIDTH-1:0] i_data_5,
input [DATA_BIT_WIDTH-1:0] i_data_6,
input [DATA_BIT_WIDTH-1:0] i_data_7,

output reg [DATA_BIT_WIDTH-1:0] o_data
);

always @(*) begin
if (!i_cs_n)
case (i_sel)
3'b000: o_data = i_data_0;
3'b001: o_data = i_data_1;
3'b010: o_data = i_data_2;
3'b011: o_data = i_data_3;
3'b100: o_data = i_data_4;
3'b101: o_data = i_data_5;
3'b110: o_data = i_data_6;
3'b111: o_data = i_data_7;
default: o_data = {DATA_BIT_WIDTH{1'bz}};
endcase
else
o_data = {DATA_BIT_WIDTH{1'bz}};
end

endmodule
1
2
3
4
5
6
7
8
9
10
11
12
13
14
15
16
17
18
19
20
21
22
23
24
25
26
27
28
29
30
31
32
33
34
35
36
37
38
39
40
41
42
43
44
45
46
47
48
49
50
51
52
53
54
55
56
57
58
59
60
61
62
63
/*
* File Created: Friday, 10th May 2024 11:18:53
* Author: Yun Zhang
*
* Last Modified: Friday, 10th May 2024 11:27:06
*
* Function: Testbench for 8-1 multiplexer
*/

`timescale 1ns/1ns
module multiplexer_8_tb;

// Parameters
localparam DATA_BIT_WIDTH = 8;

// Ports
reg i_cs_n;
reg [3:0] i_sel;
reg [DATA_BIT_WIDTH-1:0] i_data_0;
reg [DATA_BIT_WIDTH-1:0] i_data_1;
reg [DATA_BIT_WIDTH-1:0] i_data_2;
reg [DATA_BIT_WIDTH-1:0] i_data_3;
reg [DATA_BIT_WIDTH-1:0] i_data_4;
reg [DATA_BIT_WIDTH-1:0] i_data_5;
reg [DATA_BIT_WIDTH-1:0] i_data_6;
reg [DATA_BIT_WIDTH-1:0] i_data_7;
wire [DATA_BIT_WIDTH-1:0] o_data;

multiplexer_8 # (
.DATA_BIT_WIDTH(DATA_BIT_WIDTH)
)
multiplexer_8_inst (
.i_cs_n(i_cs_n),
.i_sel(i_sel),
.i_data_0(i_data_0),
.i_data_1(i_data_1),
.i_data_2(i_data_2),
.i_data_3(i_data_3),
.i_data_4(i_data_4),
.i_data_5(i_data_5),
.i_data_6(i_data_6),
.i_data_7(i_data_7),
.o_data(o_data)
);

initial begin
i_cs_n = 1'b1;
i_data_0 = 8'd0;
i_data_1 = 8'd1;
i_data_2 = 8'd2;
i_data_3 = 8'd3;
i_data_4 = 8'd4;
i_data_5 = 8'd5;
i_data_6 = 8'd6;
i_data_7 = 8'd7;

#20 i_cs_n = 1'b0;
end

always #({$random} % 10) i_sel = {$random} % 8;

endmodule

image-20240510113224359
image-20240510112739108

实验2(流水线)

流水线加法器

image-20240511191350966
image-20240511185428856
image-20240511190028110

流水线乘法器

image-20240511191714349
image-20240511191817544

实验3(序列发生器)

case1:使用移位寄存器

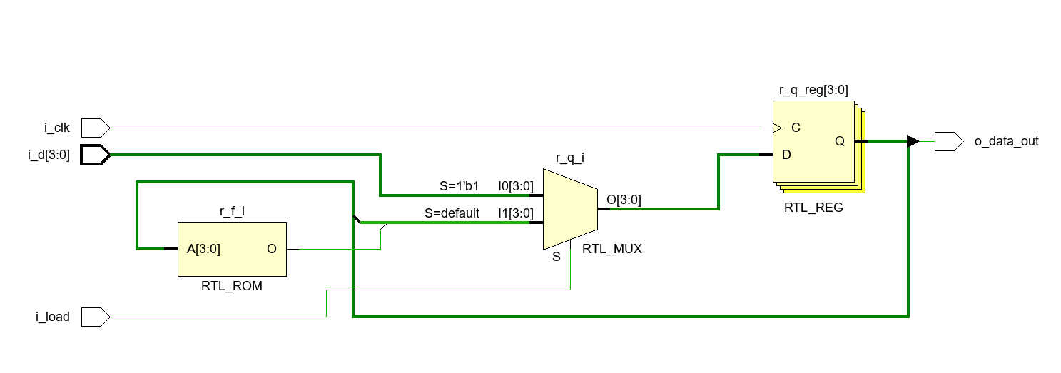
image-20240516183519566
image-20240516183436275

case2:使用移位寄存器和组合反馈电路

第一种设计的弊端在于数据输入端i_d的位数必须和要循环的序列长度相等。为了减少数据输入端的个数,才有了下面两种设计。

波形的序列是111001而不是100111,后续可以尝试排查一下问题。但是实际上问题不大,无论输入给了什么值输出都将回到这个回环,只是数据稳定所需要的时间不同,最长需要六个时钟周期。

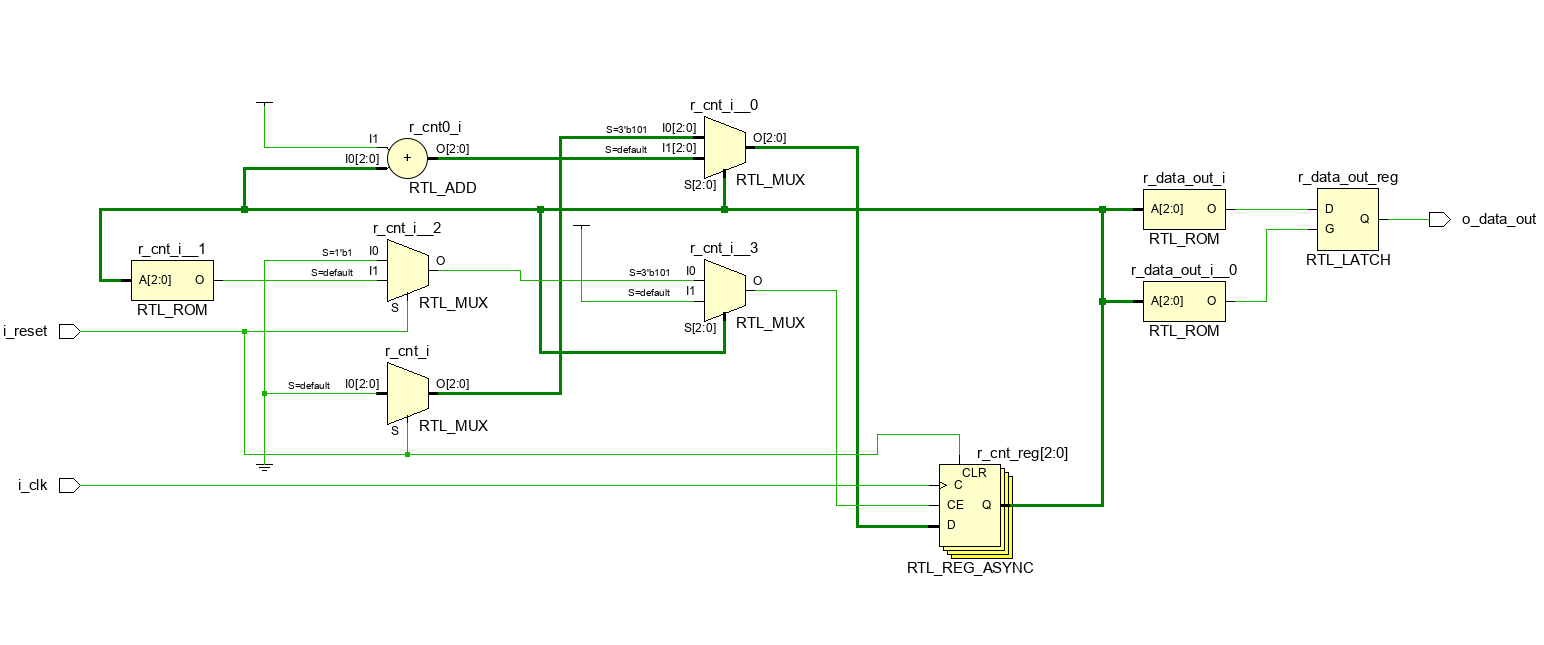
image-20240516184718780
image-20240516184743947

这里RTL模块综合出了一个RTL_ROM,很奇怪,预期的设计应该是由逻辑门组成的电路,而不是一块存储器,可能存在问题,可以将always语句块生成的组合逻辑电路改成化简后的与非门实现。

使用组合逻辑电路化简后实现:

1
2
3
4
5
6
7
8
9
10
11
12
13
14
15
16
17
18
19
20
21
22
23
24
25
26
27
28
29
30
31
32
/*
* File Created: Thursday, 16th May 2024 16:17:31
* Author: Yun Zhang
*
* Last Modified: Thursday, 16th May 2024 18:45:30
*
* Function: serial signal generator using shift register
* and conbinational logic feedback
*/

module serial_signal_2 (
input i_clk,
input i_load,
input [3:0] i_d,
output o_data_out
);

wire w_f;
reg [3:0] r_q;

assign o_data_out = r_q[3];

always @(posedge i_clk) begin
if (i_load)
r_q <= i_d;
else
r_q <= {r_q[2:0], w_f};
end

assign w_f = ~(r_q[1] & r_q[2] & r_q[3]);

endmodule
image-20240522171445506
image-20240522171337256

case3:使用计数器

第三种设计直接不需要数据输入端。

image-20240516185713716

不能这样写,否则综合器会认为有多个同步或者异步信号会执行复位操作,会报出一个critical warning

1
2
3
4
5
6
always @(posedge i_clk or posedge i_reset) begin
if (i_reset && r_cnt == 'd5)
r_cnt <= 0;
else
r_cnt <= r_cnt + 1;
end

要修改成:

1
2
3
4
5
6
7
8
always @(posedge i_clk or posedge i_reset) begin
if (i_reset)
r_cnt <= 0;
else if (r_cnt == 'd5)
r_cnt = 0;
else
r_cnt <= r_cnt + 1;
end

非常蠢的错误,逻辑应该是或不是与。合起来写没有问题,实际应该写成:

1
2
3
4
5
6
always @(posedge i_clk or posedge i_reset) begin
if (i_reset || r_cnt == 'd5)
r_cnt <= 0;
else
r_cnt <= r_cnt + 1;
end
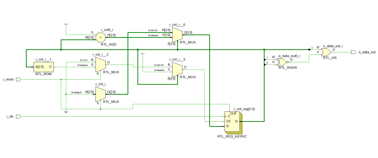
image-20240516190117708

这里不仅生成了RTL_ROM,还生成了latch,后续可以尝试解决一下。

使用组合逻辑语句:

1
2
3
4
5
6
7
8
9
10
11
12
13
14
15
16
17
18
19
20
21
22
23
24
25
26
27
28
29
30
/*
* File Created: Thursday, 16th May 2024 16:06:05
* Author: Yun Zhang
*
* Last Modified: Sunday, 19th May 2024 22:04:00
*
* Function: serial signal generator using counter and conbinational logic
*/

module serial_signal_3 #(
parameter BIT_WIDTH = 3
) (
input wire i_clk,
input i_reset,
output o_data_out
);
reg [BIT_WIDTH-1:0] r_cnt;

always @(posedge i_clk or posedge i_reset) begin
if (i_reset)
r_cnt <= 0;
else if (r_cnt == 'd5)
r_cnt = 0;
else
r_cnt <= r_cnt + 1;
end

assign o_data_out = r_cnt[2] | (r_cnt[1] ~^ r_cnt[0]);

endmodule
image-20240522174516467
image-20240522174532285

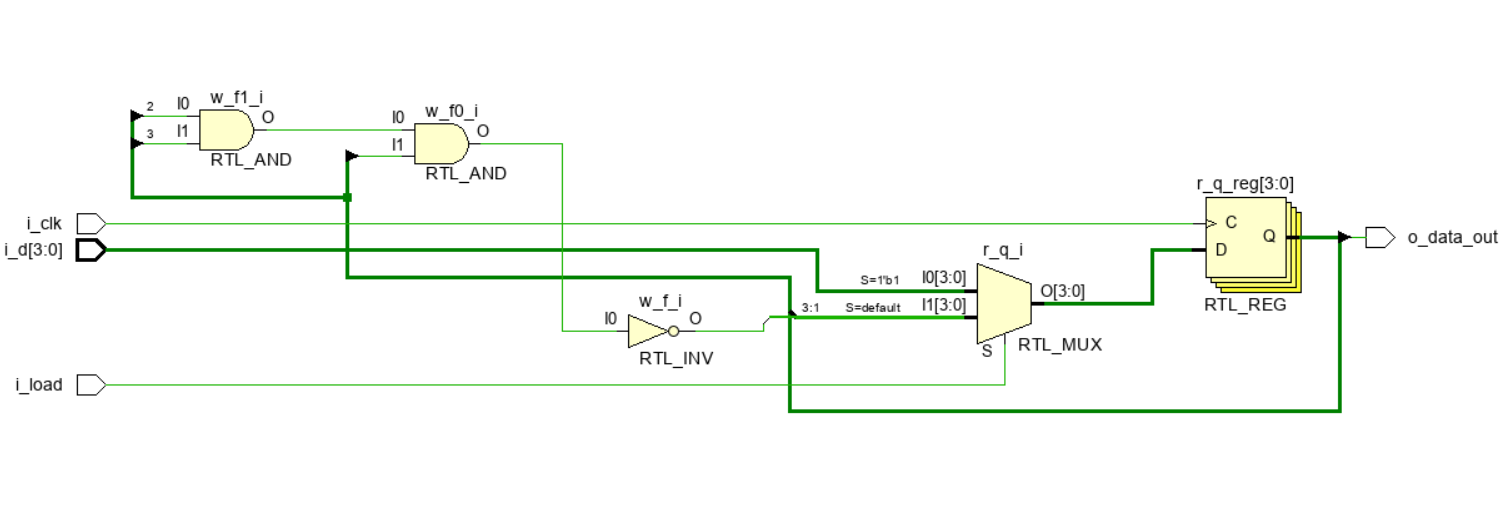
合并always语句块中的第一句和第二句:

image-20240522175229501

实验4

单端口RAM和双端口RAM的区别是地址总线的组数不同。单端口只有一个端口,同一时刻只能执行读操作或者写操作;双端口RAM有两套地址总线,可以形成两个独立的读写通道,读写的时钟也可以是异步的,即读写的时钟可以有两个。

ROM

image-20240523164800574
image-20240523164605921

单端口RAM

image-20240523165500084
image-20240523165559752

双端口RAM

image-20240523172226583
image-20240523172151471

实验5

m_uart_tx模块:

image-20240530193225898

仿真跑通了,但是RTL分析报错 RTL分析 完全看不清

image-20240530192421704

About this Post

This post is written by Yun Zhang, licensed under CC BY-NC 4.0.